肉漫
2022年推荐优秀应届本科毕业生免试攻读研究生
实施细则中的综合能力成绩计算细则
根据《肉漫
推荐优秀应届本科毕业生免试攻读研究生工作实施办法(2018年修订)》(福大研〔2018〕38号)、《关于做好我校2022年推荐优秀应届本科毕业生免试攻读研究生工作的通知》和《肉漫
2022年推荐优秀应届本科毕业生免试攻读研究生实施细则》等有关文件精神,结合肉漫
实际,肉漫
2022年推荐优秀应届本科毕业生免试攻读研究生遴选工作领导小组制定并通过学院2022年综合能力考核方案。
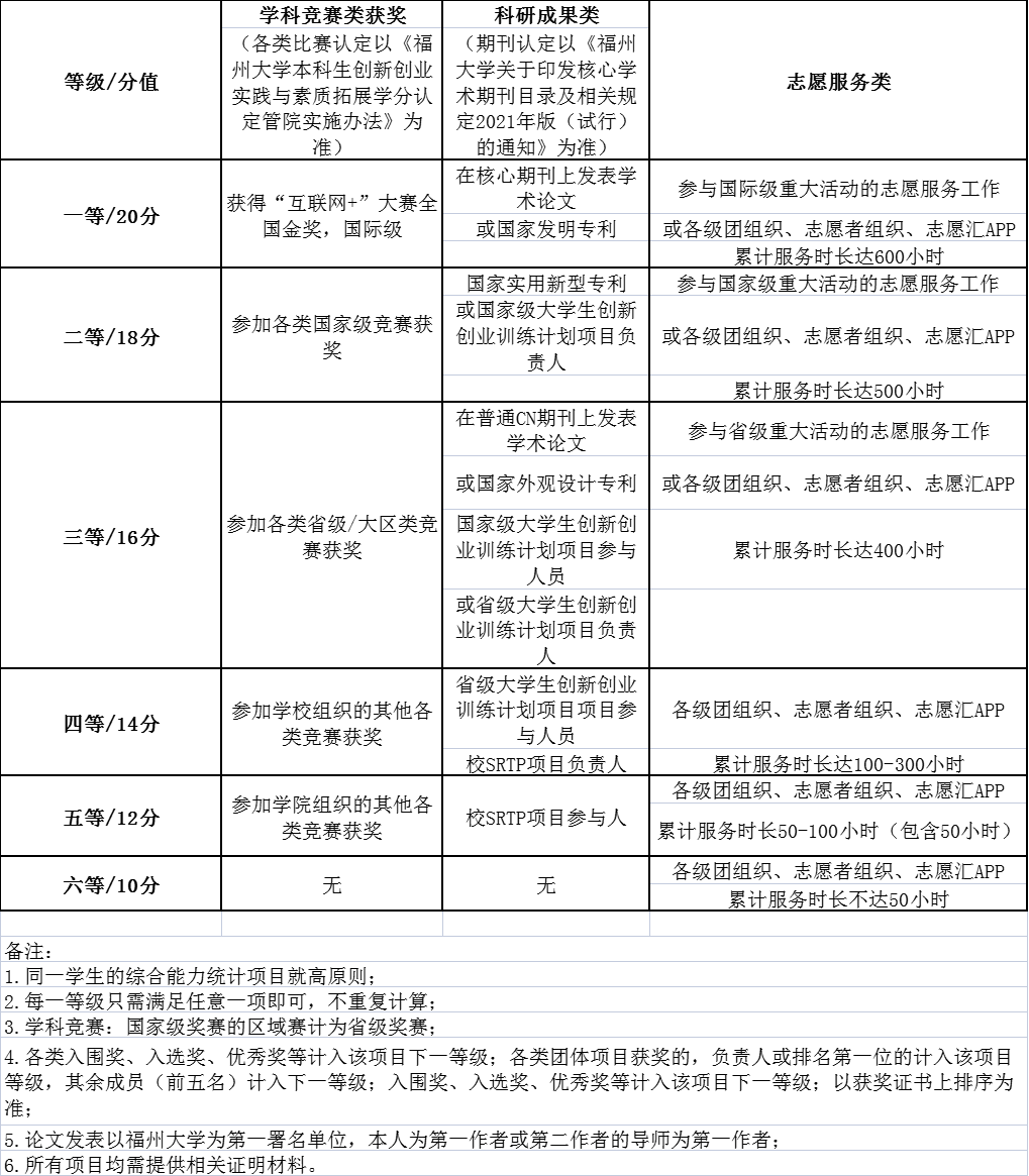
综合能力成绩(百分制)=参军入伍服兵役的单项综合能力成绩(满分20分)+参加志愿服务的单项综合能力成绩(满分20分)+到国际组织实习的单项综合能力成绩(满分20分)+科研成果的单项综合能力成绩(满分20分)+竞赛获奖的单项综合能力成绩(满分20分)。其中,如有参军入伍服兵役或到国际组织实习的经历,单项综合能力成绩即为单项满分20分,如果没有则为10分。其他项目根据成果级别计算:

肉漫
2021年9月13日